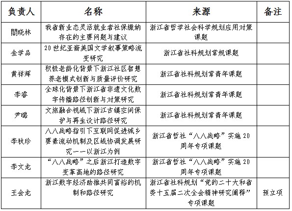
9月1日,浙江省哲学社会科学工作办公室对2024年度浙江省哲学社会科学规划常规课题、青年课题、交叉学科及冷门“绝学”课题评审结果进行公示,学院共有4个项目拟立项。其中,常规课题1项,青年课题3项,加上此前已公布的浙江省哲学社会科学规划应用对策课题1项,浙江省哲社“八八战略”实施20周年专项课题2项,浙江省社科规划“党的二十大和省委十五届二次全会精神研究阐释”专项课题预立项1项。截止目前,今年学院省哲学社会科学规划课题立项数已达到8项,创历史新高。具体名单如下:

(来源:科研与对外合作处 王伶珊/文)