在鹭湖边,师生们正在开垦荒地,种植绿叶蔬菜,有汗水更有成长;在“越力助边”服务乡村振兴团队直播间,主播正在介绍产品背后的历史故事和劳动价值,让直播带货更显温度和情怀……今年以来,学院多措并举,把劳动能力培养、劳动习惯养成贯穿立德树人全过程,对劳动课程进行“提档升级”,不断推出优质劳动课程,推动劳动教育继续往实处、深处发展。

劳动教育与生活世界相契合
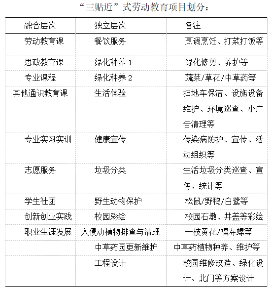
学院基建后勤处通过问询、调查问卷等多渠道,筛选出贴近生活的劳动教育课程,将劳动课程分为有机融入型和独立设置型两个层次。同时邀请教职工及教职工家属参与学院劳动教育工作,在北区开辟5800㎡绿化种养劳动教育实践基地,邀请83名劳动教育指导教师进行现场指导工作。以物业提供保障服务与基地日常管理等,推动校企(学院物业公司)深度融合;以教职工及居住留外楼的教工家属担任劳动教育指导教师,推动教师多元参与;以开辟荒地种植蔬菜、花卉、中草药等,推动绿化项目引领,最终形成校企深度融合、教师多元参与、学生自主选择、绿化项目引领的劳动教育元培模式。当前,开荒运动已接近尾声。医药与健康分院师生设计建造的“药用植物园”,公共基础教育分院师生共同开辟的荒地,信息与机电工程分院开展的温室蔬菜种植培育,经济管理分院种植的花卉、草莓等都已初见雏形。

劳动教育与专业教育相融合
校园鹭湖是师生们喜爱的休憩之地,关注到鹭湖水体出现富营养化状况,药学和园林专业依托自身专业优势和校园环保志愿者协会,组建鹭湖环保小队,对鹭湖进行环境清理、水质监测和水体净化。队员们定期开展志愿活动,打捞水面悬浮物、捡拾周边垃圾、进行水质监测和水体净化。经过环保小队的长期维护,鹭湖水质恢复清澈。语言文学分院以学生志愿服务为载体,在三行诗、感悟征集活动中以文聚力,表达对各行各业劳动者的赞扬;在海报设计活动中以笔绘蓝图,将自己对新时代的劳模精神、劳动精神、工匠精神的理解注入作品;在主题朗读活动中“以声传情,以情带声”,抒发对劳动者的敬佩之情;在摄影活动中以光影为墨,记录劳动者辛勤的身影;在原创推文活动中,图文并茂宣扬劳模精神。

劳动教育与主题教育相结合
在劳动教育实践基地里,不仅有种植着各种蔬菜、草花、中草药的劳动实践区,还预留一块特别的田地。这块土地将对学生开放认种认养,种植区将插牌写上认养学生的信息、种养介绍、学期目标等,让学生们的理想和植物在这里一起向阳生长。“劳动基地既是学生劳动实践基地,也是教工与学生党支部开展党建活动的地方。在这里,老教师党员会跟我们分享很多故事。一边劳动,一边听老党员们讲述时代先进人物典型的事迹,常常让青年学生们有特别生动且走心的体会,”辅导员陈文书说。
(来源:基建后勤处 李鹏等/文)